evo真人视讯

知识科普 | 弥漫性中线胶质瘤及神经母细胞瘤治疗的新希望——GD2 CAR-T细胞疗法

日期:02-25  点击:  属于:知识科普

 

H3K27M突变的弥漫性中线胶质瘤(DMG)主要发生在儿童和年轻人中,起源于神经系统的中线结构,是一种预后极差的中枢神经系统恶性肿瘤,传统治疗方法效果不佳。DMG中最常见的是弥漫性内在性桥脑胶质瘤(DIPG),患者自诊断起的中位总生存期为11个月,5年总生存率低于1%。近年来,CAR-T细胞疗法在多种癌症中展现出巨大潜力,而针对GD2(双唾液酸神经节苷脂)的CAR-T细胞疗法在临床前模型中已显示出对DMG的显著疗效。

2024年11月,Nature期刊发表题为“Intravenous and intracranial GD2-CAR T cells for H3K27M+ diffuse midline gliomas”的临床研究。此研究显示静脉输注(IV)CAR-T并且后续侧脑室输注(ICV)CAR-T后,DIPG和脊髓弥漫性中线胶质瘤(sDMG)患者均出现肿瘤缩小,并在部分患者中产生了持续的抗肿瘤效果[1]。该GD2 CAR整合了来源于14g2a单克隆抗体的scFv、CD8跨膜结构域以及4-1BB和TCR zeta信号内结构域,并顺利获得逆转录病毒载体转导T细胞[2]。

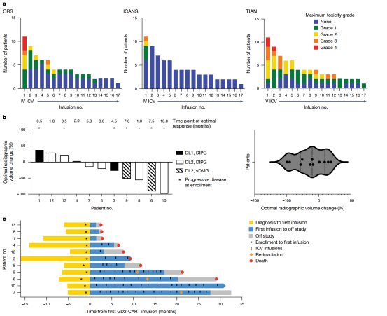
本研究旨在评估静脉和颅内注射GD2 CAR T细胞治疗H3K27M+ DMG的安全性和初步疗效。研究分为两个阶段:患者第一时间接受静脉注射GD2-CAR T细胞(剂量分为1×10⁶/kg和3×10⁶/kg两个水平),随后对有临床或影像学改善的患者进行颅内输注。所有患者的GD2 CAR-T均制备成功。安全性方面,DL1组未出现剂量限制性毒性,但在DL2组有三名患者出现剂量限制性细胞因子释放综合症,确立1×10⁶/kg为最大耐受IV剂量。9名患者接受了ICV输注,未发生剂量限制性毒性。所有患者均表现出肿瘤炎症相关的神经毒性,经过密切监控和治疗得到了安全管理。

 

图1:患者的肿瘤进展变化与CAR-T毒性反应汇总

 

有效性方面,四名患者出现了肿瘤体积显著减少(分别为52%,54%、91%和100%),另外三名患者则有较小的减少。一名患者在入组后超过30个月持续表现完全缓解。九名患者在治疗后神经系统功能显著改善,部分患者恢复了行走能力。静脉输注后随即进行颅内输注的患者,肿瘤退缩和神经学改善更为明显。

该研究是CAR-T细胞治疗实体瘤的首批成功案例之一,为H3K27M+ DMG这种致命脑肿瘤的治疗带来了新的希望。证明了GD2 CAR-T细胞疗法在H3K27M+ DMG患者中的安全性和有效性。研究结果表明,GD2 CAR-T细胞疗法在静脉注射和颅内输注的联合应用中,不仅安全可行,还能显著缩小肿瘤并改善患者的神经系统功能。

近期,《Nature Medicine》发表,一位神经母细胞瘤患儿在接受GD2 CAR-T细胞治疗后,已持续处于缓解状态超18年,并且完全缓解期间无需额外治疗(NCT00085930),此GD2采用14G2A SCFV,同样采用逆转录病毒载体制备CAR-T细胞。

深圳evo真人视讯运用自主生产的工业级逆转录病毒载体制备靶向GD2、Claudin18.2、GPC3、EGFR、MUC1等多款针对实体瘤的CAR-T细胞,助力CAR-T细胞在实体瘤中的应用。CAR-T细胞转导阳性率可达到60%以上,可完成从T细胞的激活、逆转录病毒载体的转导、CAR-T细胞扩增、质量检测到放行的全流程服务。深圳evo真人视讯利用自身逆转录病毒载体底层技术,研发出GD2 CAR-T细胞产品,转导阳性率>50%,在临床前研究中验证有效。本文将带大家分析GD2 CAR-T对DMG的临床研究。

图2:深圳evo真人视讯GD2 CAR-T细胞杀伤效率检测

 

现在,深圳evo真人视讯已经和国内顶尖三甲医院合作召开细胞治疗临床研究,能够给予高标准CAR-T/CAR-NK等细胞产品,其临床应用案例治疗效果显著。从拿到临床给予的病人血样当天计算,约12天就能完成细胞制备。对于前期治疗无效并出现复发或耐药的患者,CAR-T细胞治疗后T细胞急性淋巴细胞白血病(T-ALL) ORR达100%,多发性骨髓瘤(MM) ORR达87.5%,B细胞急性淋巴细胞白血病(B-ALL) ORR达80%。基于逆转录病毒载体制备的GMP级CAR-T细胞产品安全且有效,取得医生的高度认可!欢迎合作,造福患者!

 

参考文献

[1] Monje M, Mahdi J, Majzner R, et al. Intravenous and intracranial GD2-CAR T cells for H3K27M+ diffuse midline gliomas. Nature. 2025 Jan;637(8046):708-715. doi: 10.1038/s41586-024-08171-9. Epub 2024 Nov 13. Erratum in: Nature. 2024 Dec;636(8043):E6.

[2] Mount CW, Majzner RG, Sundaresh S, et al. Potent antitumor efficacy of anti-GD2 CAR T cells in H3-K27M+ diffuse midline gliomas. Nat Med. 2018 May;24(5):572-579.

[3] Li, CH, Sharma S, Heczey AA, et al. Long-term outcomes of GD2-directed CAR-T cell therapy in patients with neuroblastoma.Nat Med 2025.

 

 

THE END

 

免责声明:深圳evo真人视讯致力于研究细胞与基因疗法,为有助于新兴技术,让更多人分析生物医药新开展。本文内容仅作信息研讨使用,本平台对文中内容、陈述、观点判断保持中立,不代表深圳evo真人视讯立场和观点。本文相关信息不得用作诊断或治疗,不能代替专业医学意见,本公众平台将不承担任何责任。以上声明内容的最终解释权归本公众平台所有,本声明将适用本平台所有时间分享的文章,谢谢合作!

版权说明:文章版权归深圳evo真人视讯所有,欢迎个人转发至朋友圈,媒体或组织在未经授权下,以任何形式转载到其他平台,将视为侵权。转载授权请在「深圳evo真人视讯」微信公众号回复“转载”,获取转载须知。

 

往期回顾

 01

知识科普|间充质干细胞——生命的神奇修复者

 02

知识科普|外泌体——抗衰、递送小能手

 03

知识科普|APUNK™——非基因修饰同种异体NK细胞产品

 04

知识科普|靶向BCMA的CAR-T研究进展

 

关于深圳evo真人视讯

深圳evo真人视讯生物医药有限公司(下称:深圳evo真人视讯)是国内唯一一家可给予工业级逆转录病毒载体的细胞与基因治疗一站式解决方案服务商,由来自美国哈佛大学和加州大学圣迭戈分校等海归科学家联合创办,拥有国内首批掌握工业级逆转录病毒载体技术(PackRV-SS系统)的研发生产团队。深圳evo真人视讯已建成规范化,标准化,工业化生产GMP级逆转录病毒载体CAR-T等细胞产品管线,已在深圳、北京和中山三地建立产业联动,建成共计超万平符合国际GMP标准的生产车间及研发实验室。深圳evo真人视讯病毒载体管线,到细胞产品管线,再到IIT/IND/NDA辅助申报,再到行业内人才培养已建立成熟的全流程、一站式委托服务,建有逆转录病毒、慢病毒等多种病毒载体生产管线及CAR-T、CAR-NK、TCR-T等细胞生产管线。同时与审评检验组织、科研院所、医院和行业龙头企业深度合作,给予IIT、IND辅助申报服务。

深圳evo真人视讯是深圳市生物医药产业重大公共服务平台、深圳市重大项目、深圳市高新区开展专项计划创新平台成果产业化基地、“聚龙领军人才”D类高成长性企业、细胞产业关键共性技术国家工程研究中心病毒载体共性技术研究平台、中国食品药品企业质量安全促进会副会长单位、深圳市医学研究专项资金依托单位、深圳市生物医药产教联盟副理事长单位、全国生物技术行业产教融合共同体常务理事单位、深圳市生物医药促进会理事单位、2022年度坪山区“十大创新平台”、科技型中小企业、创新型中小企业、深圳市坪山区大学生实习基地,荣获2024年度亚太区细胞与基因治疗行业之星“最佳技术突破奖”、第十二届中国创新创业大赛优秀企业奖、中国创交会创新创业大赛三等奖、CGT领域CDMO合作启明星奖。

左右滑动可浏览更多图片

微信公众号

市场部:赖女士

 

细胞惠众生 基因创未来

 分析更多内容请登录  

www.rodael.com

全国统一服务热线

400-800-1266

 

微信公众号
扫一扫,关注我们最新消息扫一扫,关注我们最新消息
联系我们
400-800-1266

工作时间:周一至周五 9:00-18:00

联系人:赖女士

手机:13670105633

邮件:laijiaqi@rodael.com

地址:深圳市坪山区坑梓街道金沙社区荣田路1号海普瑞生物医药生态园

底部导航
深圳evo真人视讯生物医药有限公司是中国一家专注于细胞和基因治疗产业领域的一站式综合外包服务商,也是国内首批具备临床级逆病毒载体GMP工业化生产的CRO/CDMO公司。 深圳evo真人视讯是深圳市重大CRO/CDMO公共技术服务平台建设项目,也是深圳市最新公布的20+8战略性新兴产业项目。深圳evo真人视讯具有规范化,标准化,工业化生产GMP级CAR-T等细胞产品的能力,主要建有CAR-T、CAR-NK、CAR-M、γδT、TIL、TCR-T等细胞产品生产线,逆病毒、慢病毒、非病毒载体、AAV等多种病毒载体以及外泌体、基因工程抗体、细胞因子、溶瘤病毒、疫苗等药品生产的细胞原料产品生产线。
深圳evo真人视讯生物医药有限公司 版权所有 粤ICP备2024168379号 互联网药品信息服务资格证书:(粤)-非经营性-2022-0426  技术支持:友点软件