NKG2D-CAR T cell anti-aging research
The reason why humans die is that exhausted tissues cannot renew themselves forever, and the ability of cells to divide is also limited. Aging is a problem that humans cannot avoid. As we age, our risk of developing various diseases increases. As for the connection between the two, a potential explanation is that the mechanism that causes aging also causes aging-related diseases. In recent years, with the deepening of biological research, we have gradually realized that senescent cells play a key role in the human aging process, and therefore have become a potential target for anti-aging treatment.
On August 16, 2023, Zhao Xudong's team from West China Hospital of Sichuan University and Professor Deng Yibin from the University of Minnesota published a research paper titled "NKG2D-CAR T cells eliminate senescent cells in aged mice and nonhuman primates" in Science Translational Medicine, a subsidiary of Science. The paper was also selected as the cover paper of that issue.

NKG2D is a highly potential new target for immunotherapy such as CAR T. Currently, a number of CAR T therapies targeting NKG2D ligand (NKG2DL) have entered the clinical trial stage. The study found that NKG2DL is upregulated in senescent cells in vitro and in various tissues of aging mice and aging non-human primates. Based on this, the research team developed NKG2D-CAR T cell therapy that can selectively target senescent cells expressing NKG2DL in vitro and in mice and non-human primates.
The researchers treated IMR90 cells with etoposide (50 μM) to construct the IMR90-et cell line, overexpressed the oncogene Kras (IMR90-Kras), replication failure (IMR90-Rep), and overexpressed P16 INK4a to construct in vitro cell senescence, and Induces the expression of its ligands (NKG2DL) including MICA, MICB, ULBP1-6, etc. After these constructed cell models were co-incubated with NKG2D-CAR T for 8 hours, the NKG2D-CAR T cells showed obvious killing effects at the effect-to-target ratios of 1:2, 1:1 and 2:1.

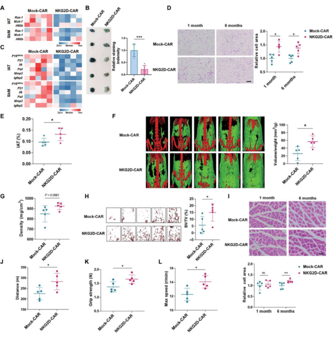
The researchers then conducted anti-aging research on aging mice using mNKG2D-CAR T (mouse-derived) cells in vivo. Mice with X-ray radiation-induced aging and natural aging were selected as research subjects. After injection of mNKG2D-CAR T cells, it was found that NKG2DL (including Rae-I , Mult-1 and H60b) mRNA expression were all reduced. Whereas age-dependent adipose tissue loss is a widely used marker inversely associated with aging in rodents. The researchers used micro-computed tomography (micro-CT) to uate the impact of mNKG2D-CAR T cells on fat tissue volume and age-related osteoporosis in the body. Consistent with previous results, mNKG2D-CAR T cell treatment resulted in a significant increase in subcutaneous adipose tissue (SAT), and mNKG2D-CAR T cell-treated mice performed significantly better than control CAR in terms of maximum treadmill endurance, grip strength, and walking speed. T cell-treated mice.

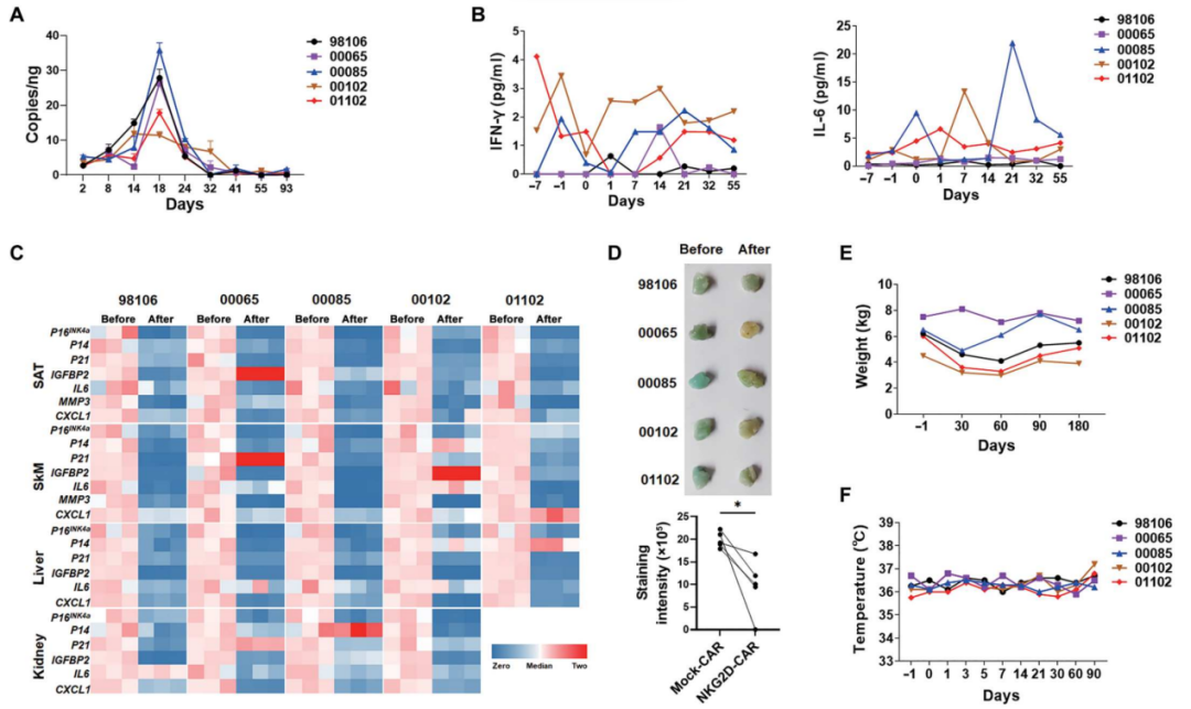
Finally, the researchers selected two non-human primates closely related to humans, rhesus monkeys and cynomolgus monkeys, three rhesus monkeys aged 19 to 22 and two cynomolgus monkeys (approximately equivalent to 60 years old in humans). After infusion of hNKG2D-CAR T (human) cells, hNKG2D-CAR T slightly expanded in vivo, reaching a peak 18 days after autologous transplantation, and IFN-γ and IL-6 were maintained at low concentrations in the blood, below the threshold known to trigger cytokine release syndrome, and then IL-6 returned to a lower concentration, and the level of aging-related marker mRNA also decreased. The results showed that hNKG2D-CAR T cells can effectively eliminate senescent cells in different tissues of elderly non-human primates.

In summary, based on in vitro cell research and animal experimental results, this study strongly supports that NKG2D-CAR T cells can be used as an effective and safe anti-aging drug, providing further basis for CAR T anti-aging research, or can be used to treat aging and age-related diseases driven by aging.
Disclaimer: Shenzhen Cell Valley is committed to the research of cell and gene therapy, in order to promote emerging technologies and let more people know about the new development of biomedicine. The content of this article is only used for information exchange. This platform is neutral on the content, statements and opinions of the article, and does not represent the position and views of Shenzhen Cell Valley. The relevant information of this article shall not be used for diagnosis or treatment, can not substitute for professional medical opinion, the company website will not bear any responsibility. The final interpretation of the above statement belongs to the company website, this statement will apply to all the time shared articles, thank you for your cooperation! Copyright: The copyright of the article belongs to Shenzhen Cell Valley, and individuals are welcome to forward it to the circle of friends. Media or institutions, who will reprint it to other platforms in any form without authorization, will be regarded as infringement. If you need to reprint, please contact the email address: contact@rodael.com
On August 16, 2023, Zhao Xudong's team from West China Hospital of Sichuan University and Professor Deng Yibin from the University of Minnesota published a research paper titled "NKG2D-CAR T cells eliminate senescent cells in aged mice and nonhuman primates" in Science Translational Medicine, a subsidiary of Science. The paper was also selected as the cover paper of that issue.

NKG2D is a highly potential new target for immunotherapy such as CAR T. Currently, a number of CAR T therapies targeting NKG2D ligand (NKG2DL) have entered the clinical trial stage. The study found that NKG2DL is upregulated in senescent cells in vitro and in various tissues of aging mice and aging non-human primates. Based on this, the research team developed NKG2D-CAR T cell therapy that can selectively target senescent cells expressing NKG2DL in vitro and in mice and non-human primates.
The researchers treated IMR90 cells with etoposide (50 μM) to construct the IMR90-et cell line, overexpressed the oncogene Kras (IMR90-Kras), replication failure (IMR90-Rep), and overexpressed P16 INK4a to construct in vitro cell senescence, and Induces the expression of its ligands (NKG2DL) including MICA, MICB, ULBP1-6, etc. After these constructed cell models were co-incubated with NKG2D-CAR T for 8 hours, the NKG2D-CAR T cells showed obvious killing effects at the effect-to-target ratios of 1:2, 1:1 and 2:1.

The researchers then conducted anti-aging research on aging mice using mNKG2D-CAR T (mouse-derived) cells in vivo. Mice with X-ray radiation-induced aging and natural aging were selected as research subjects. After injection of mNKG2D-CAR T cells, it was found that NKG2DL (including Rae-I , Mult-1 and H60b) mRNA expression were all reduced. Whereas age-dependent adipose tissue loss is a widely used marker inversely associated with aging in rodents. The researchers used micro-computed tomography (micro-CT) to uate the impact of mNKG2D-CAR T cells on fat tissue volume and age-related osteoporosis in the body. Consistent with previous results, mNKG2D-CAR T cell treatment resulted in a significant increase in subcutaneous adipose tissue (SAT), and mNKG2D-CAR T cell-treated mice performed significantly better than control CAR in terms of maximum treadmill endurance, grip strength, and walking speed. T cell-treated mice.

Finally, the researchers selected two non-human primates closely related to humans, rhesus monkeys and cynomolgus monkeys, three rhesus monkeys aged 19 to 22 and two cynomolgus monkeys (approximately equivalent to 60 years old in humans). After infusion of hNKG2D-CAR T (human) cells, hNKG2D-CAR T slightly expanded in vivo, reaching a peak 18 days after autologous transplantation, and IFN-γ and IL-6 were maintained at low concentrations in the blood, below the threshold known to trigger cytokine release syndrome, and then IL-6 returned to a lower concentration, and the level of aging-related marker mRNA also decreased. The results showed that hNKG2D-CAR T cells can effectively eliminate senescent cells in different tissues of elderly non-human primates.

In summary, based on in vitro cell research and animal experimental results, this study strongly supports that NKG2D-CAR T cells can be used as an effective and safe anti-aging drug, providing further basis for CAR T anti-aging research, or can be used to treat aging and age-related diseases driven by aging.
Disclaimer: Shenzhen Cell Valley is committed to the research of cell and gene therapy, in order to promote emerging technologies and let more people know about the new development of biomedicine. The content of this article is only used for information exchange. This platform is neutral on the content, statements and opinions of the article, and does not represent the position and views of Shenzhen Cell Valley. The relevant information of this article shall not be used for diagnosis or treatment, can not substitute for professional medical opinion, the company website will not bear any responsibility. The final interpretation of the above statement belongs to the company website, this statement will apply to all the time shared articles, thank you for your cooperation! Copyright: The copyright of the article belongs to Shenzhen Cell Valley, and individuals are welcome to forward it to the circle of friends. Media or institutions, who will reprint it to other platforms in any form without authorization, will be regarded as infringement. If you need to reprint, please contact the email address: contact@rodael.com

